2025款零跑B10完全评价报告

零跑B10作为品牌在紧凑型SUV市场投放的重要战略车型,依托LEAP3.5全域自研技术架构,以越级配置与极具竞争力的价格,重新确立了该细分市场的价值标准。在此前对于2025款零跑B10的《百名车主评新车》调查中,其在外观设计、智能化配置和加速性能等方面广受好评,但也有部分消费者反映其销售问题较多。
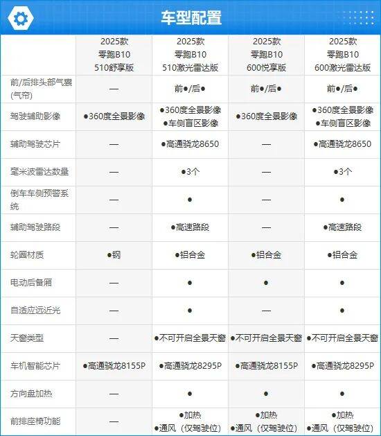
01 丨车辆基本信息
1、同款车型配置参数对比:入门车型配置略显寒酸


2025款零跑B10全系标配后置单电机,根据配置不同,不仅动力参数有所差异,而且CLTC纯电续航里程也分为510km和600km两个版本。对比来看,入门版车型的配置表现确实略显寒酸,相比之下,两款激光雷达版车型的配置明显要更加丰富。
2、竞品车型配置参数对比:相较竞品存在一定优势


对比同价位竞品车型,2025款零跑B10不仅CLTC续航里程十分亮眼,而且配置表现也要更为出色,独享防侧翻系统以及方向盘加热,展现出了极强的综合竞争力。此外,其还是本次对比中唯一搭载激光雷达的车型,对于用户来说,这个卖点确实很有吸引力。
02 丨质量可靠性

截至发稿,车质网共受理2025款零跑B10投诉83宗,其中单纯质量类问题的投诉46宗,涉及71个故障点。在这些投诉中,车身附件及电器的占比最大。在此前“百名车主评新车”的质量可靠性调查中,车主对于其质量可靠性给出较为客观的评价。其中,认为“非常满意”和“满意”的车主占比分别为26.7%和37.1%;认为“一般”的车主占比为28.6%;明确表示“不满意”的车主占比为7.6%。
03 丨售后服务满意度
截至发稿,车质网共受理2025款零跑B10的服务类问题投诉36宗,主要集中在销售问题,具体表现为“定(订)金纠纷”和“不按约交车”等。

目前,对于车质网收到的关于2025款零跑B10的83宗投诉,厂家给予了部分回复,回复率为41%。从数据上来看,厂家对消费者在车辆购买和使用过程中出现的问题,解决态度并不积极,这方面亟待改进。

04 丨用车成本
1、电耗:表现基本符合预期
对消费者而言,车辆自购买之日起,更多的开销集中在日常的养护及使用成本上。针对2025款零跑B10日常保养及电耗费用方面,车质网综合目前几大汽车类网站公布的数据进行整理,以供消费者参考:

通过收集工信部申报信息、汽车垂直媒体测试和车主实测的数据来看,2025款零跑B10 600悦享版车型的工信部百公里耗电量为12.4kWh/100km,懂车帝实测电耗为18.2kWh/100km,车主平均电耗为17.9kWh/100km(数据仅供参考)。
2、保养:养护成本合理
2025款零跑B10整车质保周期为四年或12万公里(以先到为准),终身质保要求首任车主及非营运车辆(责任免除条款以官方为准)。保养方面,首保在3000公里或3个月(以先到为准)时进行,以常规检查为主。后续每1万公里或12个月进行一次常规检查,包含电池、电机、底盘、轮胎和制动系统等关键部件。空调滤芯在13000公里时进行首次更换,后续每10000公里更换一次;制动液和减速器齿轮油均是在首保完成后,每40000公里更换一次。
05 丨路试报告


动力方面,2025款零跑B10搭载七合一高性能油冷电驱系统,根据配置不同,电动机总功率分别为132kW和160kW,对应总扭矩为175N·m和240N·m。匹配能量为56.2kWh和67.1kWh的磷酸铁锂电池,官方公布的CLTC纯电续航里程分别为510km和600km。
06 丨用户口碑
在车质网“零跑B10”车系频道中,共有13人参与评分活动,其中有11人给出了四星评价。在评论中,车主总结出2025款零跑B10在使用过程中的优点及不足,可以为其他消费者提供更为真实全面的参考意见。

在用户口碑中,多数消费者对2025款零跑B10的外观设计、续航表现以及高性价比表示满意,不过也有部分消费者反映车辆隔音较差,底盘质感一般。
07 丨加分项
1、碰撞安全性
由于目前2025款零跑B10上市至今并未参加C-NCAP碰撞测试,因而该车的安全性尚无法得到数据支持。
2、召回历史
从目前掌握的数据来看,2025款零跑B10在中国大陆地区未进行过召回,虽然无召回并不代表车辆质量达到完美,但至少证明生产企业判定目前车辆并无影响行车安全及财产安全的问题隐患。
复制链接




