【维修案例】2017 款凯迪拉克XT5 车仪表盘上的多个故障灯点亮
作者:衢州市工程技术学校 郑礼民,毛立发
故障现象
一辆2017款凯迪拉克XT5车,搭载LTG发动机,累计行驶里程约为7.7万km。车主反映,车辆行驶过程中,仪表盘上的多个故障灯突然点亮,同时发动机加速无力,于是立即靠路边停车。将发动机熄火后重新起动,发动机加速恢复正常。
点击下方小程序,查看更多维修案例
故障诊断
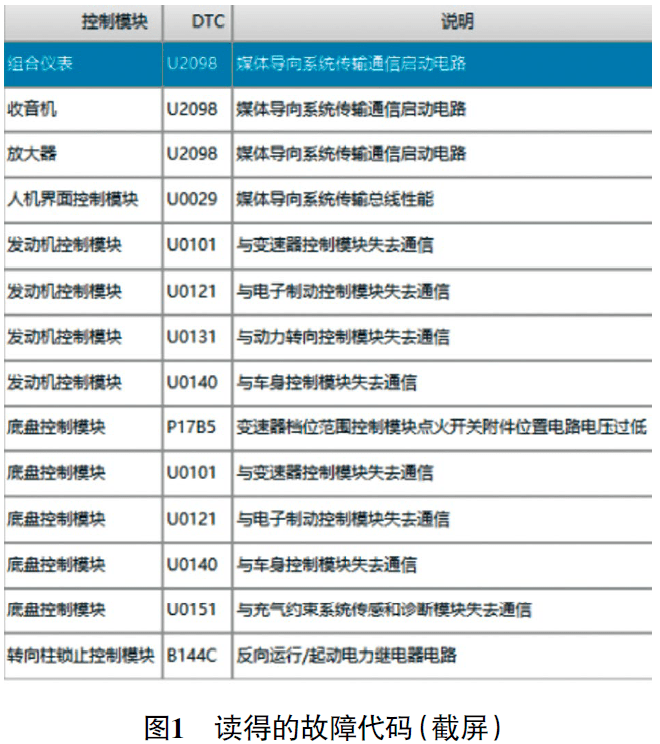
接车后首先试车,起动发动机,仪表盘上的发动机故障灯长亮。用故障检测仪(GDS)检测,读得的故障代码如图1所示,多数是一些通信类故障的故障代码,同时在转向柱锁止控制模块内存储有故障代码“B144C 反向运行/起动电力继电器电路”。

记录并尝试清除故障代码,故障代码可以清除。多次进行路试,故障现象始终没有出现。回厂后,在起动发动机过程中,仪表盘偶尔会出现转向盘锁止的故障提示(图2)。

由于该车的故障是偶发性的,且仪表盘偶尔会出现转向盘锁止的故障提示,于是维修人员决定将故障代码“B144C 反向运行/起动电力继电器电路”做为优先检查的故障代码。查阅维修手册得知,当电源模式处于“RUN(运行)”或“CRANK(起动)”超过5 s时,转向柱锁止控制模块检测到对电压短路,则系统就会存储故障代码B144C。另外,转向柱锁止控制模块将指令仪表盘显示“维修 转向盘锁止”的警告信息。
查阅相关电路(图3),起动发动机,脱开转向柱锁止控制模块(K60)导线连接器,用万用表测量K60导线连接器端子3的电压,约为5.8 V,不正常(正常情况下端子3的电压应为0 V)。

拔下发动机室熔丝盒内熔丝F25UA(5 A),继续测量熔丝F25UA座下游线路(即发动机室熔丝盒上导线连接器X1端子33)的电压,也约为5.8 V(图4),不正常。根据上述检查,决定对此段线路进行重点检查。

欲知后续排故步骤
欢迎关注梧桐厍
1
扫码进入梧桐厍汽车维修案例资料库
选择下方【案例库】
2
搜索案例标题

3
年费会员限时特惠99元/年
或单条购买查看详细排故步骤

复制链接




